一周7天轻断食食谱:不用运动全靠吃,这样吃就能高效瘦(收藏)
一周7天轻断食食谱:不用运动全靠吃,这样吃就能高效瘦(收藏)
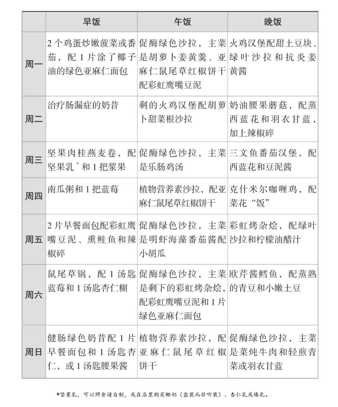
轻断食也称“5/2断食法”,即每周中不连续的2天每天只摄取500千卡(女生)能量的食物,其余5天自由饮食,不控制。

不少人都通过这个方法瘦身成功了,但轻断食具体怎么”断“恐怕很多人不知道。
所以曼姐今天来分享一套轻断食食谱,希望对大家有帮助!





以上只是部分轻断食食谱,需要高清完整版食谱以及断食注意事项的朋友可以找曼姐!

一周7天轻断食食谱:不用运动全靠吃,这样吃就能高效瘦(收藏)
轻断食也称“5/2断食法”,即每周中不连续的2天每天只摄取500千卡(女生)能量的食物,其余5天自由饮食,不控制。

不少人都通过这个方法瘦身成功了,但轻断食具体怎么”断“恐怕很多人不知道。
所以曼姐今天来分享一套轻断食食谱,希望对大家有帮助!





以上只是部分轻断食食谱,需要高清完整版食谱以及断食注意事项的朋友可以找曼姐!

清蒸乳鸽:简单的家常做法,是家中聚会非常常见的一道菜 清蒸乳鸽 它是一道口味咸的家常菜,主要食材是雏鸽、草菇。乳鸽营养很丰富,蛋白质含量很高,热量...
NBA 湖人vs鹈鹕 nba明天湖人vs鹈鹕,给出数据主场湖人让2.5分和大小分233.5分数据界线! 鹈鹕目前排在了西部第7的位置,在英格拉姆复出之后,球队的状态回暖了不...
2024未来科学大奖揭晓 8月16日,未来科学大奖获奖人名单揭晓。邓宏魁获得2024未来科学大奖生命科学奖;张涛、李亚栋获得2024未来科学大奖物质科学奖;孙斌勇获...
银行周六、周天上班吗 很多老铁都是周一到周五上班,周六、周日休息,但政府行业也是一样,那如果自己周六、周日有业务要办理,银行是不是正常上班呢?...
谣言:明仁天皇夫妇和安倍夫妇跪探隔离民众 网传消息:这两天,一组图片在微信朋友圈上热传:日本明仁天皇夫妇和首相安倍夫妇在新冠疫情期间,跪探隔离民...
美国职业橄榄球大联盟简介 美国职业橄榄球大联盟(简称NFL)成立于1920年,被誉为“美国经营最好的企业之一”。NFL凭借其优秀的组织结构、核心价值和创新策略...
灵动俏皮萌态可掬,演技初绽潜力无限的 张婉儿 张婉儿在2025年有两部新剧,分别是《凡人修仙传》和《同学们好》。在《凡人修仙传》中,张婉儿饰演萧翠儿一...
鸽子表情包合集|洗个澡就出门嗷 大家商量一下下周去哪吧 找个人五黑吗,行我去叫个大佬,我在线呢你们人呢,人齐了我上线 鸽自闭了 先鸽为敬 洗个澡就出门...
篮球50杰之二:王利发“教练达人” 篮球50杰之二:王利发“教练达人” 作者:岜岊传说 河北王利发,篮坛闯天涯,篮球运动员,退役当教练。茶馆王利发,老舍...
护法神之十二__摩利支天 摩利支天是位女性神,摩利支天为梵文Maricideva的音译,意为“阳焰”,即光焰,这位天神有些大神通,“以隐形法为其至极”。《摩利支...
广西百色这所高中,总投资5亿元,是自治区首批示范性高中之一 百色高级中学位于广西壮族自治区百色市,是自治区原十六所重点高中之一,也是自治区首批示范...
25元烤鸭、居然还有这么多利润空间,简直不要太过分 大家好!今天给大家分享生活经验之路边小店里面的烤鸭,相信很多人都见过应该大家也都有吃过。 一只烤...
这样设置小米电话加油包,打亲情号码不会再浪费啦! 众所周知,小米手机里有一个“电话加油包“,可以用实惠的价格包通话分钟数。不过在使用时,有米粉发...
因在儿童中宣传LGBT(性少数群体),俄罗斯电视频道面临罚款 最新消息,莫斯科塔甘斯基法院根据关于在未成年人中宣传LGBT的条款,将俄罗斯联邦电视频道电视...
台北故宫将国宝颜真卿真迹出借日本,竟无特别保护 台北故宫博物院把中国瑰宝级文物颜真卿的书法《祭侄文稿》送去日本展出,引起公愤。 记者电话采访了《祭...
说说“邮票”(postage stamp)一词的由来 1840年英国开始发行邮票后,世界各国先后效仿。很快,邮票便通行全球。 实际上邮票是由国外传入我国的,国人对postag...
跨境电商有哪些平台? 跨境电商平台分为:跨境出口到国外,从国外组织货源跨境进口到国内。 比较主要的平台有以下一些: 1、国际B2C跨境电商平台:速卖通、...
大连市著名的百年火车老站——旅顺站 旅顺站,(Lvshun Railway Station)位于中国辽宁省大连市,是中国铁路沈阳局集团有限公司管辖的二等站。1898年,旅顺站始建...
这样做的冬瓜肉片汤,汤鲜味美,老少皆宜,真的太适合这个... 冬瓜肉片汤是一道消暑祛湿汤,特别适合炎热的夏季饮用。这是一位82岁的老中医分享的秘方,简...
一个鲜为人知的郊野公园---榆树庄公园 在北京市丰台区,距西四环2公里,有一片人工制造的宁静公园,这个公园由一个叫做榆树庄的村子的村民一砖一木自己搭建...