DeepSeek权威发布:辽宁高校巅峰对决,谁主沉浮?
DeepSeek权威发布:辽宁高校巅峰对决,谁主沉浮?
引言
“大学排名如同航海图,虽能指引方向,却无法展现每座岛屿的全部魅力。” 2025年,辽宁省高校格局风云再起,大连理工、东北大学、辽宁大学等老牌强校持续领跑,而新兴评价体系如DeepSeek排名的崛起,也为高校竞争注入新变量。本文结合多维度数据,揭开辽宁高校的真实实力版图。



结语
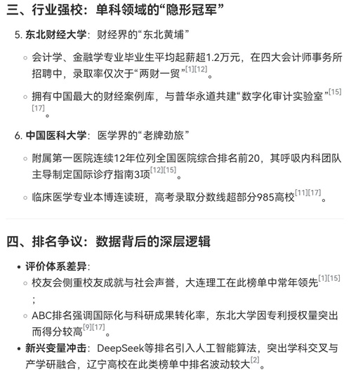
高校排名的本质是“多维镜面”,折射出不同角度的光芒。大连理工的工科底蕴、东北大学的创新活力、辽宁大学的人文积淀,共同构筑了辽宁高等教育的“黄金三角”。未来,随着DeepSeek等评价体系对科研转化率的重视,辽宁高校或将在人工智能、海洋科技等领域诞生新的“领航者”。






