讣告!他于昨日9时18分逝世
讣告!他于昨日9时18分逝世
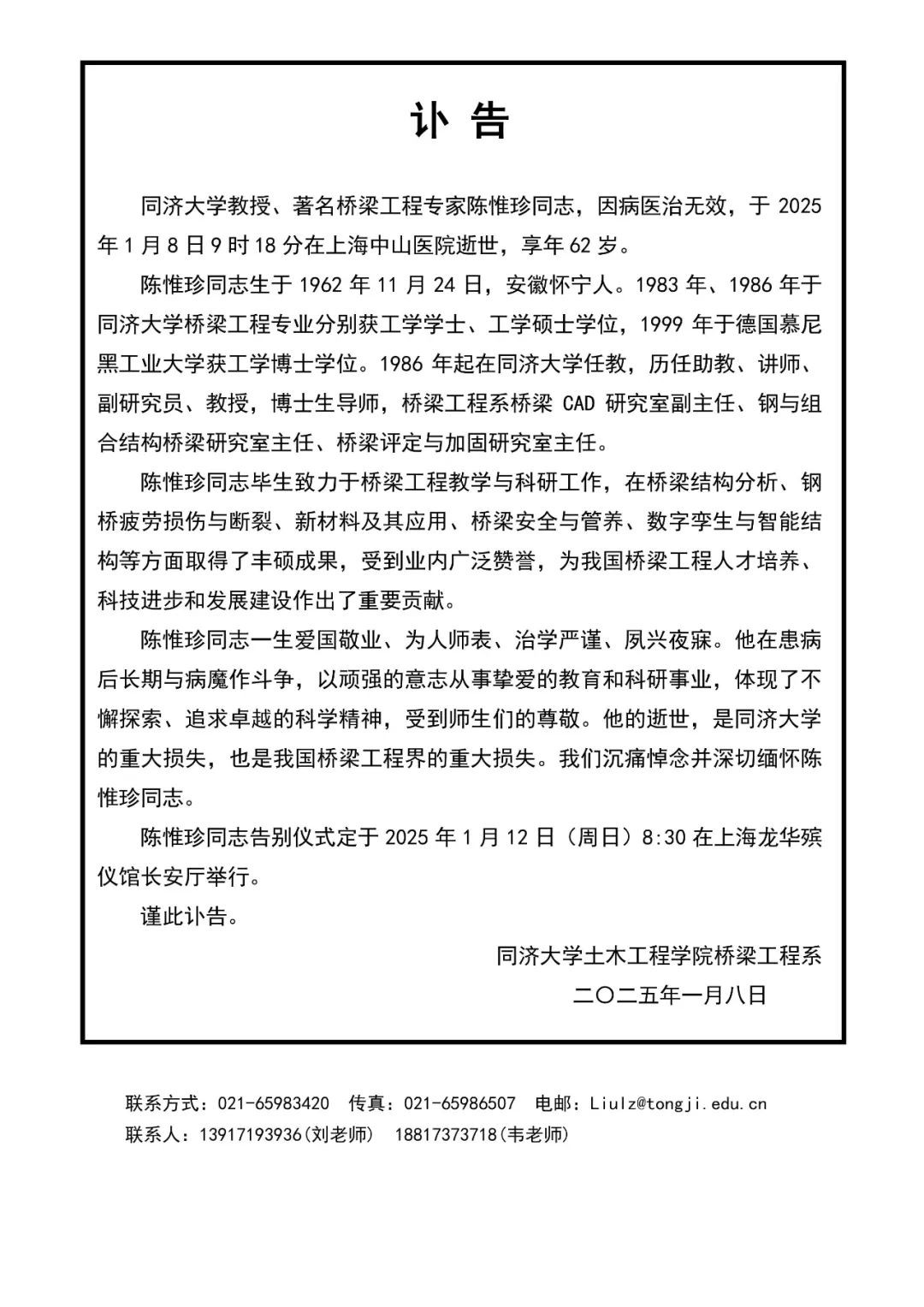
同济大学教授、著名桥梁工程专家陈惟珍病逝,享年62岁

2025年1月8日,同济大学土木工程学院桥梁工程系通过“同济桥梁”微信公众号发布讣告:同济大学教授、著名桥梁工程专家陈惟珍同志,因病医治无效,于 2025年1月8日9时18分在上海中山医院逝世,享年62岁。

来源:同济桥梁微信公众号
讣告!他于昨日9时18分逝世

2025年1月8日,同济大学土木工程学院桥梁工程系通过“同济桥梁”微信公众号发布讣告:同济大学教授、著名桥梁工程专家陈惟珍同志,因病医治无效,于 2025年1月8日9时18分在上海中山医院逝世,享年62岁。

来源:同济桥梁微信公众号
苏联美女狙击手,二战最恐怖的女人:柳德米拉.帕夫柳琴科 1941年,苏军女战士柳德米拉.帕夫柳琴科在保卫斯大林格勒战役中,自己的步枪在山顶上狙杀了309名德...
来青岛,一定要打卡五四广场 半岛全媒体记者 孙兆慧 4月30日,记者在五四广场看到,游客们纷纷与标志性雕塑“五月的风”合照。作为青岛的标志性景观之一,...
精巧玲珑,太美啦!隆冬时节黑河冰花“绽放” 大年初三,中国北疆黑河市,姿态各异的冰花在家家户户的窗户上尽情“绽放”。一朵朵晶莹剔透的冰花宛如一幅...
个性+渣女头像(4):建起我的鱼塘,组成七大洲八大洋 拿图吱一声...
冯绍峰王源被恶意拉扯合照现场曝光 网友:太可怕了 [海峡网] 冯绍峰被拉住 王源被拉住 1 月 20 日,有网友晒出一段视频,视频中王源和冯绍峰在颁奖典礼的后台...
2024年云南省普通专升本录取分数线已公布!快来看你过线了没有 云南省2024年普通高等学校本科招收应届专科毕业生升学统一考试 各专业类别和艺术体育专业最低...
一路行程一路歌组诗之三:曼谷观看人妖表演有感 人妖表演颇迷人,雌雄难辨辣眼睛。泰国旅游所以旺,个中原委君自明。牢记底线切莫踩,毁誉荣辱须记清。定...
石家庄特色十大小吃 第一名:石家庄缸炉烧饼 第二名:金凤扒鸡 第三名:饸饹面 第四名:马家卤鸡 第五名:石家庄熏肉 第六名:深泽西河肉糕 第七...
2019年端午节怎么放假?2019端午放假安排时间表 [闽南网] 2019年端午节怎么放假?2019端午放假安排时间表 端午节放假安排:2019年6月7日~6月9日 与周末连休,共3天。...
什么是团队 有人问我,什么是团队,我现在就告诉你们,立功了,军功章上写得是集体的名字,这就是团队;犯错了,集体承担责任,这就是团队;执行任务,有...
盘点!作者I舒远的系列文~《就当他没来过》、《海棠花下》等 亲们,今天为大家推荐的是舒远的系列文,可能今天的推文有点虐呀,不过不要怕,欢迎大家的评...
你以为“救心菜”真的能救命?假的! 在民间有很多东西已经被神化了,前有铁皮石斛、后有天山雪莲,再加上九死还魂草等等,现在还有接下来要说的这个“救...
美食小城安顺你来过吗?这几个特产,来安顺一定要吃 我们贵州文化地域居多,文化特产特色也很多,我们安顺的特产也是比较多的,那么你是否了解安顺特产?...
韩国网拍模特,以翻版Angelababy成名的网红潘南奎 网红潘南奎,个人并不熟悉,而是通过评论区而得知的一位网红,大致了解了一下。 潘南奎,1989年出生,曾是韩...
“Go to sleep”竟然不是“去睡觉”?!错了这么多年,赶紧改 和美女外教一起追剧到深夜 当困了想去睡觉时 随口说了一句 “I want to go to sleep ”外教听到后却捂着...
中运量公交71路外滩站“穿新衣”迎新春 中运量71路外滩终点站近日装饰一新,鲜艳的五星红旗迎风飘扬,大红灯笼高高悬挂,年味满满。 地处外滩,中运量71路外...
长沙公园攻略之火车头文化公园 如果要说小众公园,大部分长沙人都不知道长沙有个火车头文化公园。公园地址是长沙市天心区湘江中路与殷家冲街交叉路口往东南...
言情 |《叛城》《糜宴》 目录 1、《叛城》 作者:弃吴钩 2、《糜宴》作者:宸月(暂无资源) 《叛城》 作者:弃吴钩 简介 人人皆在叛城。 目录: 1. 蕙兰香片...
平安神宫的建筑是模仿平安时代皇宫的部分建筑修建的 平安神宫是位于日本京都府京都市的神社,主祭神是第50代桓武天皇和第121代孝明天皇。 明治28年(1895年)...
全球凶悍的3大砍刀:我国有一把上榜,第1被称为“收割者” 上个世纪的战场上,冷兵器的威力并不容小觑,其中砍刀更是凶猛无比,能在特殊战场环境中展现出...